El desafío principal era como reducir retrasos y mejorar la transparencia de procesos gubernamentales que suelen ser burocráticos y lentos.


Antes de EcoGov, la mayoría de los procesos de revisión ambiental se gestionaban mediante sistemas desconectados o papeleo manual. Esto causaba pérdida de datos, aprobaciones lentas y falta de responsabilidad. Nuestro reto fue crear una herramienta que centralizara la documentación, rastreara cada paso y se adaptara a los complejos flujos de trabajo de las instituciones públicas.
Para entender mejor cómo los usuarios interactúan con flujos de trabajo basados en formularios complejos, realizamos un estudio comparativo centrado en dos plataformas conocidas: TurboTax y Google Docs. Estas referencias nos ayudaron a diseñar un sistema que se siente familiar, intuitivo y confiable, incluso en un entorno burocrático y de alta presión.

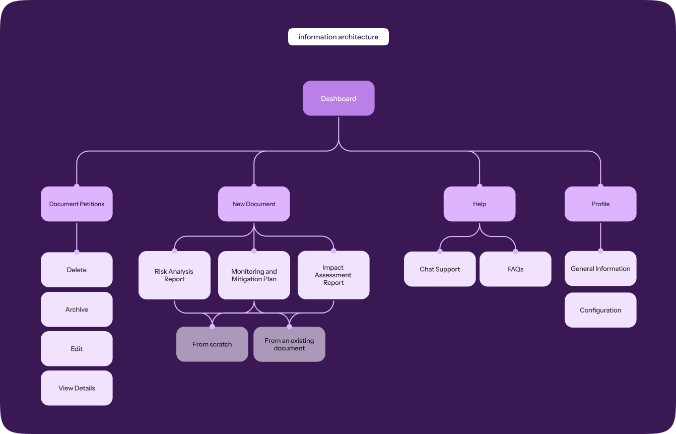
El diseño final se centró en crear un flujo de trabajo documental claro, colaborativo y rastreable para equipos gubernamentales. Algunos resultados clave de este diseño:
- Los usuarios ahora pueden enviar documentos a diferentes revisores y aprobadores con configuraciones claras de permisos (ver, comentar, aprobar). La priorización por arrastrar y soltar y las etiquetas de rol en vivo ayudan a reducir la confusión entre equipos.
- Un modelo de compartición con control de acceso por enlace y confirmación de juramento permite una presentación segura y responsabilidad durante procesos legales.
- Las tarjetas de documentos agrupadas muestran el estado en tiempo real (Pendiente, Aprobado, etc.), ayudando a los equipos a entender de un vistazo qué está completado, qué falta y qué necesita atención.
- Al mostrar los registros de actividad y permisos en un solo lugar, el diseño reduce la sobrecarga de comunicación entre departamentos.


